The ariticle are explaining the process workflow of sales order / provisioning / checking. Including flow chart and HubSpot ticket pipeline status explaination
Process Flow Chart:
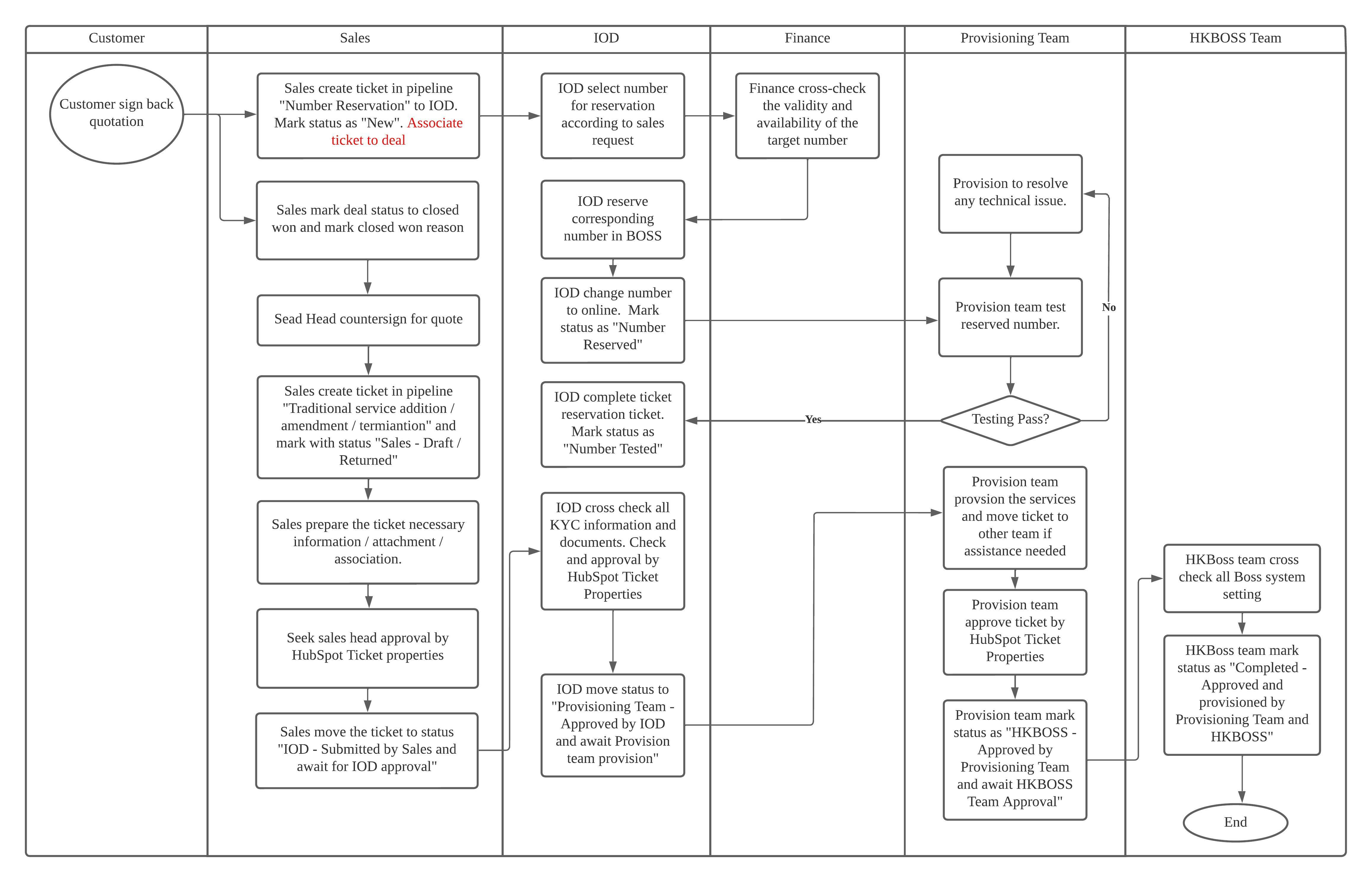
Process flow chart indicate the essential steps from customer order confirmation to sending customer activation email. Listing out the SOW of different parties. 
Corresponding HubSpot Ticket pipeline:
Below part explain each HubSpot ticket pipeline status meaning. (detail explaination table can be found in attached excel) ticket pipeline table
Pipeline: Traditional service addition / amendment / termiantion
| Status Name | Details |
| Sales - Draft / Returned | Ticket are newly created or returned by IOD/provisioning team for amendment. Sales should be preparing the ticket according to KYC checklist and seek for Head of Sales approval after preparation. |
| IOD - Submitted by Sales and await for IOD approval | IOD should be checking and approve the ticket raised from sales. |
| Provisioning Team - Approved by IOD and await Provision team provision | Provisioning team should be provisioning the service and approve the ticket. |
| Project Manager - Requested help from Provisioning Team (Optional) | Project Manager are requested to assist upon request from provisioning team |
| IT Operation - Requested help from Provisioning Team (Optional) | IT operation are requested to assist upon request from provisioning team |
| R & D - Requested help from Provisioning Team (Optional) | R&D are requested to assist upon request from provisioning team |
| HKBOSS - Approved by Provisioning Team and await HKBOSS Team approval | HKboss should be checking the boss team configuration after boss team provisioning. |
| Completed - Approved and provisioned by Provisioning Team and HKBOSS | Ticket completed with approval from IOD & Provisioning Team & HKBoss Team |
KYC and provisioning checklist:
| Item no. | Item |
| 1 | Deal Associated with Company: |
|
- all mandatory KYC fields are filled:
|
|
| - Valid Identity Documents are attached (e.g. BR copy, CI copy) | |
| - Company Name, address and Region aligned with identity document | |
| - Local telephone bill copies attached (Optional) | |
| 2 | Deal Associated with billing contacts (with email, phone, name, role filled) |
| 3 | CSR forms are attached |
| 4 | Signed SOF form / quotation are attached |
| 5 | Head of Sales Approval |
| 6 | Head of Legal Approval (If needed) |
| 7 | Proof of deposit / credit card information attached (If needed) |
| 8 | CFO Approval (if needed) |
| 9 | All setting in BOSS align with deal properties and CSR form: |
| - Company Name are align with identity documents | |
| - Billing address and contacts are align with HubSpot address and billing contact | |
| - Number setup are align with CSR Form |
Additional Information:
Playbook:
Activation of Traditional Service (DID/ITFS)